
2025.11.18 星期二 天气:晴

各市住建局、沈阳市房产局、沈抚改革示范区建设局,各有关单位:
加快推进“好房子”建设对保障改善民生、促进产业升级、推动经济增长具有十分重要意义,为推动新建和改造一批“好房子”项目,推进住房品质显著提升,省厅决定面向全省组织开展“好房子”建设项目征集工作,建立辽宁省“好房子”项目库,定期调度“好房子”建设项目进度。现将有关事项通知如下。
一、征集范围与条件
(一)征集范围
辽宁省内各市(县)在建或处于规划设计阶段的城镇住宅项目(包括商品住房、保障性住房、既有住房改造项目等)。
(二)项目条件
申报项目应满足在以下一个或多个方面具有突出特点,能够体现“好房子”的内涵,新建城镇住宅项目需同时满足《住宅项目规范》《辽宁省好房子技术指南(试行)》等国家和辽宁省相关标准规范的要求。
1.规划设计领先。设计理念先进,空间布局合理,功能分区科学,充分体现人性化、适老化、无障碍等设计理念;建筑风格与城市风貌协调;绿色建筑、装配式建筑、智能建造等技术应用水平高。
2.建造质量优良。施工工艺精湛,工程质量管理严格,符合国家及地方相关标准规范;积极采用新型建筑工业化技术、绿色建材等;项目工程质量可靠,安全性高。
3.居住环境舒适。小区环境优美,配套设施齐全(如教育、医疗、养老、商业、文体等),公共服务便捷;园林绿化品质高,社区文化氛围浓厚。
4.运营服务完善。物业服务规范、高效、人性化,智慧社区建设水平高;社区治理机制健全,居民满意度高;设施设备维护运营良好。
5.技术应用创新。在节能低碳、环境保护、健康宜居、数字化应用等方面有显著创新和示范价值。
6.综合效益显著。项目在社会效益、环境效益等方面获得广泛认可,具有较好的示范带动效应。
(三)项目阶段
项目可处于以下任一阶段:
1.规划阶段。已完成规划设计方案,具备明确的“好房子”建设理念和实施方案。
2.施工阶段。已开工建设,在建造过程中已体现出上述“好房子”特质。
二、征集程序
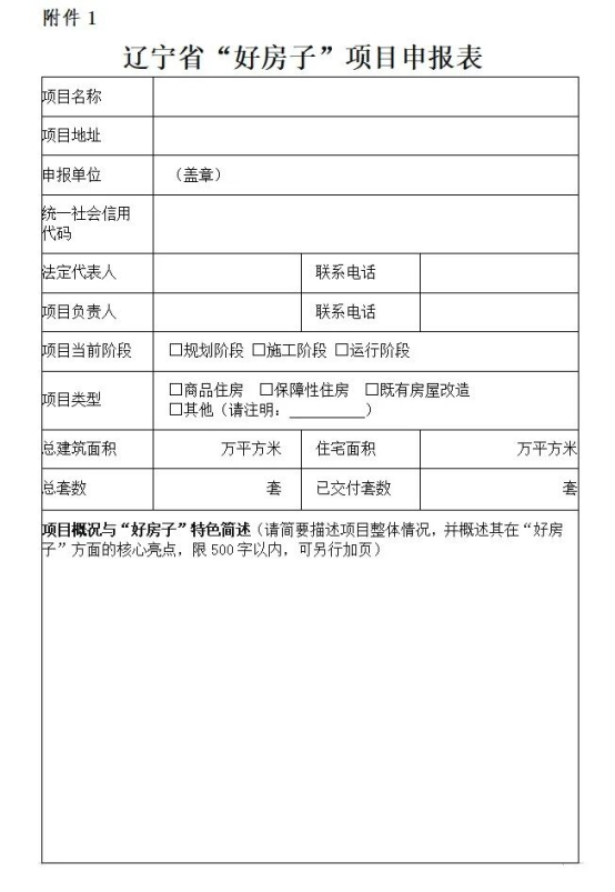
1.提交材料。符合条件的项目由开发建设单位(或主要投资单位)作为申报主体,并向项目所在地住房城乡建设主管部门提交申报材料《辽宁省“好房子”项目申报表》(见附件1)。
2.市级推荐。各市住房城乡建设主管部门负责组织本辖区内项目的征集和初步筛选工作,对申报项目的材料进行审核、实地核查(必要时),择优向省厅推荐。请各市填写《辽宁省“好房子”项目推荐汇总表》(见附件2),连同推荐项目的申报材料统一报送至省厅。
3.省级入库。省厅将组织专家对各地推荐项目进行复核评议,必要时进行现场抽查。对符合要求的项目,纳入“辽宁省好房子项目库”,定期跟踪、调度、指导项目进展,帮助、培育“好房子”建设项目,动态调整“辽宁省好房子项目库”。推广、交流“好房子”工作经验,制定政策支持的“好房子”建设项目。
三、工作要求
(一)高度重视,精心组织。各市住房城乡建设主管部门要充分认识此项工作的重要意义,明确责任科室和责任人,广泛动员,精心组织,确保征集工作顺利开展。
(二)严格把关,保证质量。各地要按照“好房子”的标准和要求,对申报项目进行认真筛选和审核,确保推荐项目具有代表性、示范性和先进性。
请各市于2025年12月15日前,将推荐材料(电子版)报送至省厅科技处。
联系人及电话:姚 远 024-23447652
电子邮箱:kjc.szjt@ln.gov.cn。
辽宁省住房和城乡建设厅



热门推荐

3居/4居 - 95~150㎡均价 [浑南区]浑南区双园路36号(赛特奥莱旁)4008-606-313转103

4居/5居/8居 - 208~1018㎡起价 [浑南区]浑南区智慧二街100号4008-606-313转298

3居/4居 - 113~145㎡起价 [浑南区]沈阳市浑南区白塔河二路36号4008-606-313转178

3居/4居 - 108~230㎡起价 [和平区]和平区领事馆路99号4008-606-313转142

2居/3居/4居 - 107~209㎡起价 [和平区]和平区香港路188号4008-606-313转116
相关评论
已输入
0/120字(至少10个字)